这《dnf影舞者》可真是个厉害的角色,听说她可是暗夜里的刺客,真是不得了嘞。她用的武器是匕首,手法可灵活得很,像风一样快,敌人都来不及反应就被她一刀解决了。要说影舞者的打击力,真是爆炸般的,连我这的都听说过,她的攻击让人心惊肉跳。
这游戏里有个职业叫做暗夜使者,影舞者就是其中的一个分支,身手矫健,喜欢在阴暗的地方出没。听说她穿的防具是皮甲,轻便得很,能让她在战斗中迅速移动。真是个聪明的角色,懂得利用环境,选择对自己最有利的装备。

我老早就听说,影舞者在到达50级的时候,就能觉醒为梦魇,变得更加强大。那时候,她的技能可就多了,背击技巧更是厉害,可以给敌人致命一击。要说影舞者的技能机制,那可得好好琢磨琢磨。
- 半血攻速80特化流:这个流派特别适合那些玩得溜的玩家,能大幅提升她的伤害和速度,真是牛!
- 自定义洗练:上衣、护肩、裤子,优先洗特殊三槽,真是个细致活儿,需要好好研究。
- 流派汇总:现在有很多种流派,大家都在琢磨怎么打出高伤害,特别是在国服的环境下。

听说这神界版本刚上线,官方还请了65位大神玩家来讲解各个职业的玩法,其中影舞者的讲师可就是影舞阿冰。她可是一位高手,教的东西可都是干货。要是你想在游戏里混得风生水起,得好好学习她的技巧。
在战斗中,影舞者的技能很是关键,特别是那些瞬间爆发的攻击,让敌人防不胜防。她的每一次出手都得讲究,得找准时机,不然就会被敌人反击。要想成为一个合格的影舞者,得时刻保持警惕,灵活应对各种情况。
说到影舞者的流派,真是五花八门,有的偏重攻击,有的则侧重速度,各有各的好处。老实说,玩这个角色的乐趣就是能根据自己的喜好来选择,既可以打得痛快,又可以秀得精彩。
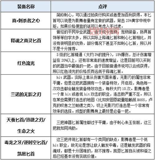
我听说影舞者有个特别的技能叫剜心,这可是个强力技能,很多玩家为了这个技能可是一拼到底。打团本的时候,如果用得好,真是能扭转战局。大家在选择装备的时候,得好好考虑这技能的搭配,才能让影舞者的实力发挥到极致。
在这神界版本中,影舞者的技能多样,操作起来也得讲究技巧,才能在瞬息万变的战斗中立于不败之地。每个玩家都希望自己的影舞者能一招致命,既能快速解决敌人,又能给自己带来丰厚的奖励。
要玩好影舞者,得不断地练习和研究,不光是看别人的攻略,更要亲自上阵试试看。只有在实践中,才能真正掌握这个角色的魅力。希望大家都能找到自己的玩法,做个厉害的影舞者,带领队友一起打下去!

Tags:[dnf, 影舞者, 游戏攻略, 职业解析, 刺客]
还没有评论,来说两句吧...